Skip to content

TICKETMILLER SITE RE-DESIGN

Ticketmiller is a ticketing platform that allows event listings and ticket sales. The company was amongst the first in Africa to start ticket sales via USSD – an offline system with which users transacts by a series of on screen instructions. It currently has over 1million users and 20,000 event organizers.

In 2019, Ticketmiller decided to switch to 100% online ticket sales due to increasing popularity of Mobile Money and the high cost of USSD. Their users were constantly frustrated due to the lack of testing or validation for the features of the platform. All these further solidified the need for a platform redesign.

We analyzed qualitative data and discovered majority of new users did not complete event listings due to technical challenges. We also used competitive analysis to map out features for the online ticket sales.

Problem Statement:

The processes involved in listing an event on the Ticketmiller platform was too complex and 

time-consuming, resulting in a frustrating exprience for users. This had adverse effects on the business with dwindling sales and revenue loss.

 

Solution:

  • Identify the areas of user frustration.
  • Remove the impediments from the event listing process.
  • Plan how the ticket sales side of the new website will look and work to make using it easy and enjoyable.  

 

My Role:

I was the Lead UX Designer throughout the project cycle from planning and requirements gathering to strategy, wireframing and content management. Also collaborated with the design and development teams to brainstorm ideas and solve problems.

1. EMPATHIZE

Research:

We generated a Google Analytics report to identify user demographics and similarities in certain patterns.
Google page speed insights was used to check for areas where optimization was needed.

We also conducted qualitative research with 25 of the most valuable users (these are users whose events have brought in the most ticket sales. The research was as follows:

  • A 10 question survey to 12 users who post events at least once every month.
  • A video interview with 5 top users whose events have contributed to 60% of the platform’s revenue.

 

Findings:

  • 92% of users accessed the platform from a mobile device.
  • 75% of users reset their password every month.
  • 15% of users preferred logging in with a QR Code
  • Site scored 40/100 with Google Page speed insights.
  • Event listing process had too many steps.

Competitive & Comparative Analysis:

One important point to note is that Ticketmiller’s users are not the everyday people who buy tickets to their favorite events but the event organizers who list events on the platform. Without them, there will be little to no activity let alone sales.

The new website was meant to cater to users listing events as well as everyday people who want to buy tickets to their favorite events from a website but once purchased tickets offline via USSD.
We analyzed competitor websites in the event ticketing space to gain some inspiration and identify common framework and design patterns.

Recommendations:

  • Redesign a seemless event listing process.
  • Remove any unnecessary data requirements from the process.
  • Plan a responsive interface with minimal steps for quick and easy ticket purchase.
  • Minimize the steps in finding and paying for events as much as possible.
  • Users get a QR Code after each listing which links to the event detail page for quick access.
  • Include live chat for user support and to reduce user’s fear of technical frustration.
  • Add event search and filtering features for easy access.

2. DEFINE

Persona:

After synthesizing the data from the user research, I developed these personnas to gain a deeper understanding of my target audience.

KOFI GYAN

Age: 35
Family Status: Married
Job: Senior Event Promoter
Location: Mobile

GOALS & NEEDS

  • Quickest way to promote events.
  • Spend more time with family.
  • Get work done on the go.

PAIN POINTS

  • Can’t stand login issues.
  • Not so tech savvy.
  • Spend most of my day on the phone.

ABENA MOLLY

Age: 28
Family Status: Single
Job: Accountant
Location: Office

GOALS & NEEDS

  • Work hard Monday to Friday.
  • Find a weekend event to attend.
  • Prefers mobile money to credit card payments.

PAIN POINTS

  • Staying in line to buy event tickets.
  • Entering credit card details on websites or apps.

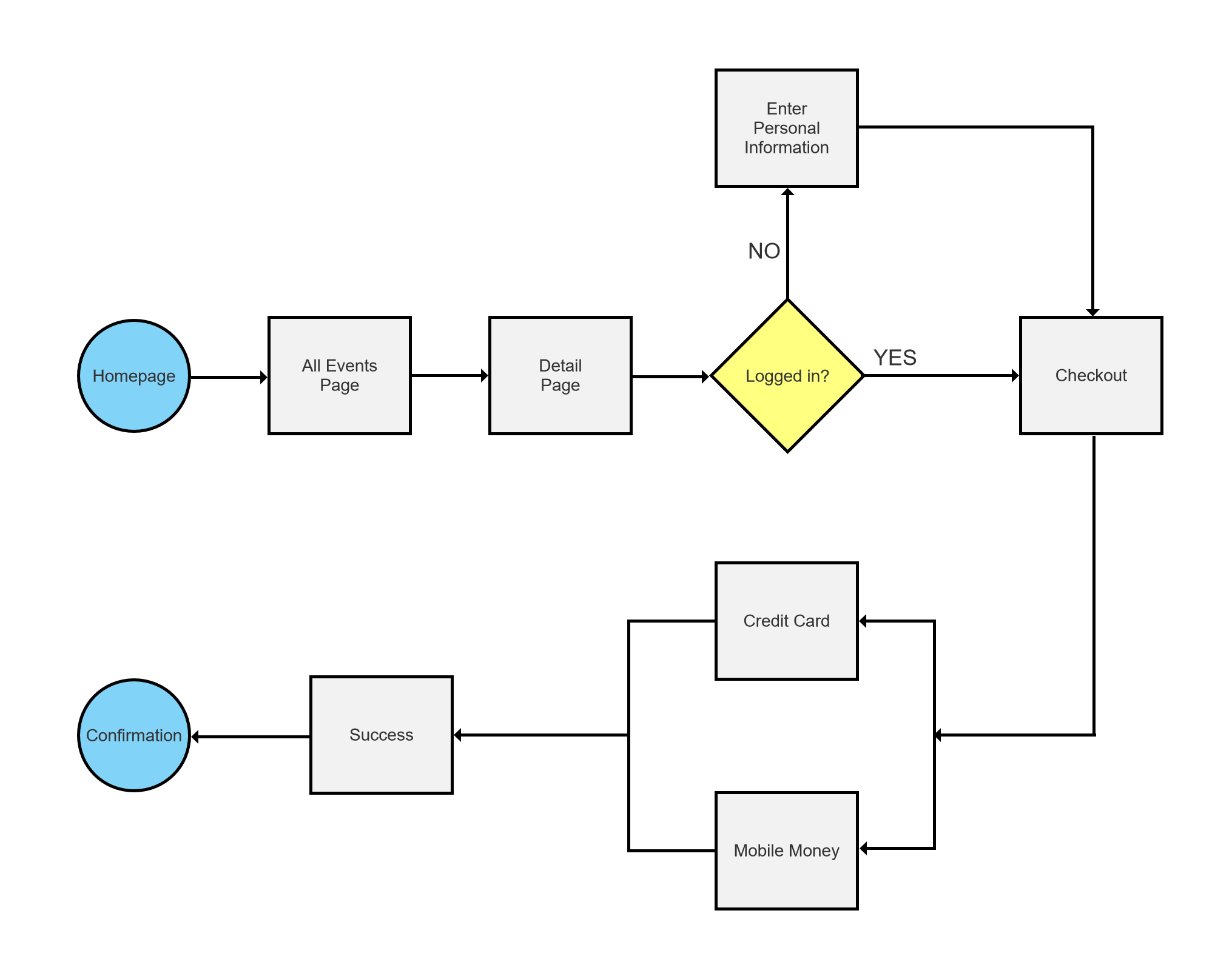
User Flow:

I created a high level user flow below to highlight the steps involved in the ticket purchasing process.

3. IDEATE

Concept Sketches:

I explored multiple ideas for reducing the steps involved in purchasing a ticket for an event, focusing on what’s most important to fulfill an order.

Mid-Fi Wireframes:

I then used wireframes to present my ideas to the rest of the team.

4. PROTOTYPE & TEST

Hi-Fi Prototypes:

After discussing with the team and gaining consensus on the wireframes, I prototyped the high-fidelity UI screens, ready to be tested with real users.

After conducting the tests, 9 out of the 10 participants loved the simplified process, highlighting how this will help them find and purchase tickets faster. 

5. IMPLEMENT

Conclusion:

I worked closely with developers to reach the end goal. My little background in web development helped in establishing a good rapport with the team. The hand-off was a success because they were carried along in the process. Hence no surprises.

Impact:

  • 45% increase in ticket sales.
  • Contract with multiple award winning rapper Sarkodie to sell tickets for his annual event: Rapperholic.

Things learned:

I realized the importance of getting the development team involved from the start. We were able to work out what the team will build and in what order, this reduced frictions that often plague teams.

Next Steps:

Optimize the ticket purchase flow for Ticketmiller’s mobile app.